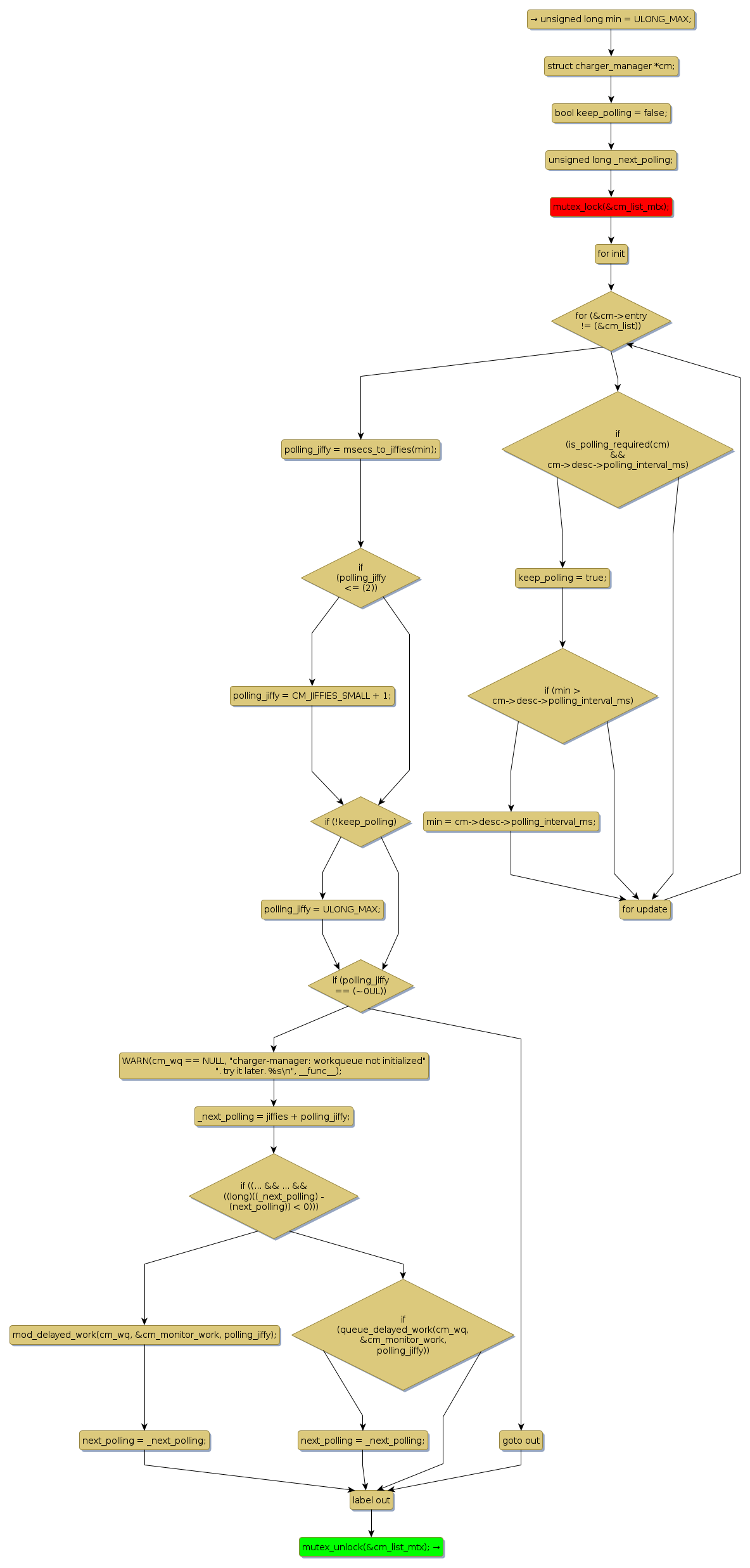
Instance Verification Kit (IVK)
mutex lock @ [19957+25+/linux-3.19-rc1/drivers/power/charger-manager.c]
Instance Signature: cm_list_mtx
|
The Matching Pair Graph:
|
|
Function Name
|
Control Flow Graph (CFG)
|
Events Flow Graph (EFG)
|
Source Correspondence
|
|
_setup_polling
|
|
|
[19793+14+/linux-3.19-rc1/drivers/power/charger-manager.c]
|